Skip to content
Allied Components International
Search Log in Basket
Menu
  • About
  • Our Products
    • Our Products
    • Transformers
      Transformers
      • ATQ Designs
        ATQ Designs
      • Toroidal
        Toroidal
      • Laminated Power
        Laminated Power
      • Isolation
        Isolation
      • Gate Drive
        Gate Drive
      • Balun / Coupled
        Balun / Coupled
      • Audio
        Audio
      • UI Designs
        UI Designs
      • View all Transformers (9)
    • LAN / Telecom Magnetics
      LAN / Telecom Magnetics
      • 100 / 1000 Base T
        100 / 1000 Base T
      • 2.5G Base T
        2.5G Base T
      • 5G Base T
        5G Base T
      • 10 / 100 Base T
        10 / 100 Base T
      • PoE
        PoE
      • PoE+
        PoE+
      • T1 / C1 / CEPT / ISDN Transformers
        T1 / C1 / CEPT / ISDN Transformers
      • Fiber Channel
        Fiber Channel
      • View all LAN / Telecom Magnetics (9)
    • RJ45 / USB Connectors
      RJ45 / USB Connectors
      • Single Port
        Single Port
      • Dual Port
        Dual Port
      • Quad Port
        Quad Port
      • 8 Port
        8 Port
      • USB / RJ45-USB Combo
        USB / RJ45-USB Combo
      • Without Magnetics
        Without Magnetics
      • 12 Port
        12 Port
      • Go to RJ45 / USB Connectors
    • Toroidal Inductors / Common Mode Chokes
      Toroidal Inductors / Common
      • Standard Inductors
        Standard Inductors
      • High Temperature Inductors
        High Temperature Inductors
      • Low Loss Inductors
        Low Loss Inductors
      • Inductors with Base
        Inductors with Base
      • Current Sensing Transformer
        Current Sensing Transformer
      • Coupled Inductors
        Coupled Inductors
      • SMD Power Inductors
        SMD Power Inductors
      • Mini Radial Line Filters
        Mini Radial Line Filters
      • View all Toroidal Inductors / Common Mode Chokes (12)
    • SMD Power Inductors / High Frequency / Wire Wound / Common Mode Chokes
      SMD Power Inductors / High F
      • Power Inductors
        Power Inductors
      • High Frequency Coils
        High Frequency Coils
      • Wire Wound Inductors
        Wire Wound Inductors
      • Common Mode Chokes
        Common Mode Chokes
      • Go to SMD Power Inductors / High Frequency / Wire Wound / Common Mode Chokes
    • Line Filters / Current Sensing Transformers
      Line Filters / Current Sensi
      • SMD Line Filter
        SMD Line Filter
      • Current Sensing Transformer
        Current Sensing Transformer
      • Line Filter
        Line Filter
      • Flat Wire Common Mode Chokes
        Flat Wire Common Mode Chokes
      • Go to Line Filters / Current Sensing Transformers
    • Multilayer Inductors / Ferrite Beads
      Multilayer Inductors / Ferri
      • Inductors
        Inductors
      • Ferrite Beads
        Ferrite Beads
      • Go to Multilayer Inductors / Ferrite Beads
    • Through Hole Inductors / Chokes / PFC / Flat Wire
      Through Hole Inductors / Cho
      • PFC and Other
        PFC and Other
      • Flat Wire High Current Power Chokes
        Flat Wire High Current Power Chokes
      • Shielded Flat Wire
        Shielded Flat Wire
      • Radial Drum Core Chokes
        Radial Drum Core Chokes
      • Radial Flat Coils
        Radial Flat Coils
      • Radial Shielded Bobbin Coils
        Radial Shielded Bobbin Coils
      • Small Radial Bobbin Coils
        Small Radial Bobbin Coils
      • Go to Through Hole Inductors / Chokes / PFC / Flat Wire
  • Get Quote
  • Partners
  • Contact Us
  •  1-800-295-3800
Banner Image

Engineering Insights

Technical articles, application notes, and design guidance from Allied Components International. Explore topics across magnetics, power conversion, EMI filtering, and connectivity.

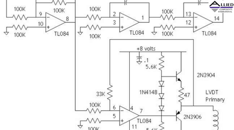
  • Choosing Between a Rectifier-Type and a Synchronous LVDT Demodulator

    Choosing Between a Rectifier-Type and a Synchronous LVDT Demodulator

Your cart

Your cart is empty

Start shopping

Subtotal:$0.00 USD

Loading...

© 2026 Allied Components International – Manufacturer of RF Chokes – Inductors | Air Core Inductors | SMD Power Inductors | Toroidal Coils – Inductors | Ferrite Beads | Through Hole Inductors / Chokes | Transformers | Thinking Electronics TKS Thermistors – Varistors | SMT Inductors | Custom Inductors | Custom Toroids | RJ45 – USB Connectors | LAN Magnetics

  • Facebook
  • Pinterest
  • Twitter
  • LinkedIn
  • Threads

Main Menu

  • Home
  • Shop All
  • RoHS / REACH / ISO
  • About Us
  • Careers

Newsletter

Sign up for exclusive offers, original stories, events and more.

Payment methods accepted

    © 2026 Allied Components International. Powered by Shopify

    Choose options

    Item added to your cart.

    View cart